南昌与326座城市交通一卡通实现互联互通
2023-02-24 07:37 阅读
大江网-江西日报
近日,长江中游城市群省会城市第九届会商会举行。武汉、长沙、合肥、南昌四省会城市(简称“四市”)签署长江中游城市群省会城市“一码通域”合作框架协议,推动区域城市公共服务一体化发展,共同探索“同城待遇”。
南昌的公交、地铁与其他城市是否实现了互联互通,引发网友热议。
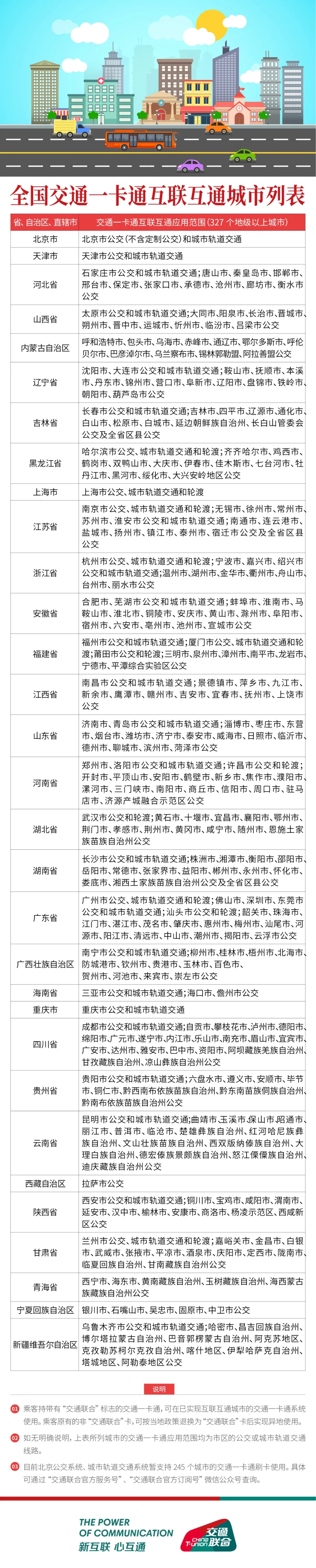
记者了解到,截至目前,包括南昌在内的全国327个地级以上城市(含5个示范区)交通一卡通已实现互联互通。也就是说,市民持洪城一卡通就可在上述327个城市乘坐公交、地铁。交通联合卡(码)发行量超过2.23亿张(实体卡1.04亿张、虚拟卡5587万张,二维码用户数6325万),覆盖全国3.6万余条公交线路,44个城市的258条轨道线路,3.6万余辆巡游出租汽车等,互联互通范围覆盖了京津冀、长三角、珠三角、长江经济带等多个重点区域,基本形成了纵贯南北、互通东西的全方位互联互通格局。

据了解,以上所列城市的交通一卡通应用范围均为市区的公交或城市轨道交通线路。乘客持带有“交通联合”标志的交通一卡通,可在已实现互联互通城市的交通一卡通系统使用。(全媒体记者曾宪文)
编辑:陈婷 审核:付婷




























