湖南首次设置民办营利性高校,校名带“有限责任公司”
2024-12-21 13:56 阅读
湖南日报
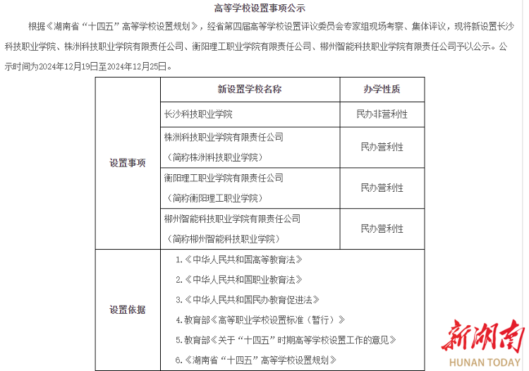
湖南或将迎来4所高校,其中3所以公司命名!近日,湖南省教育厅发布高等学校设置事项公示,根据《湖南省“十四五”高等学校设置规划》,经省第四届高等学校设置评议委员会专家组现场考察、集体评议,现将新设置长沙科技职业学院、株洲科技职业学院有限责任公司(简称株洲科技职业学院)、衡阳理工职业学院有限责任公司(简称衡阳理工职业学院)、郴州智能科技职业学院有限责任公司(简称郴州智能科技职业学院)予以公示。公示时间为2024年12月19日至2024年12月25日。
为何会出现以公司命名的学校?按照《中华人民共和国民办教育促进法》,以及教育部办公厅印发的《高等学校命名暂行办法》相关要求,营利性民办高等学校名称须在名称中明确为“有限责任公司”或“股份有限公司”。学校设立时可以向审批机关申请使用学校简称,简称仅可以省略学校名称中的公司组织形式。
据悉,这也是湖南首次设置民办营利性高校。民办营利性高校是民办高校的一种类型,其与民办非营利性高校的主要区别在于,营利性高校的产权制度按照企业模式进行配置,投资者可以根据法律规定分配学校经营剩余,在招生、教学、管理等方面享有较大的自主权。
编辑:陈笑笑
审核:李薇




























